「役員報酬はちゃんと書類を作成しないと経費として認められず、税金がかかる!」と聞いたことはありませんか?
役員報酬をはじめて設定する時や、変更する時には、かならず“議事録”をのこす必要があります。
議事録がないと、税務調査に入られた時に、損金算入(税金を減らすこと)を否認され追加で税金を納める可能性があるからです。
今回は、設立時の役員報酬の議事録と、役員報酬の変更時の議事録のひな形をご紹介しますので、ぜひ参考にしてください。
※注意事項※
- 配布するひな形は簡単なものですので、使いやすく改変するなどご自由にお使いください。
- また、ひな形の利用はご自身の責任のもとでご利用下さい。こちらのひな形を用いて損害が発生した場合においても、当事務所では一切責任を負わない事をご了承下さい。
役員報酬の議事録が必要なときは2つ
役員報酬の議事録が必要になる場面は次の2つです。
- 会社の設立時
- 役員報酬を変更する時
そもそも議事録とは、正式には「株主総会議事録」のことをさします。
株主総会議事録とは、株主総会を開催した経過や結果などを記録し、それをつたえるための文書のことです。
なぜ役員報酬の議事録が必要になるの?
なぜ役員報酬を設定したり、変更したりする時に株主総会議事録が必要なのかというと、①役員は自分で自分の報酬を決めることができるため会社のお金を使いこんで株主に迷惑をかけたり、②利益調整に役員報酬を利用して税金逃れをする恐れがあるためです。
これらを防止するために、会社法では重要な意思決定の経過や結果などを記録する資料として、議事録を作成・保存することが義務づけられているわけです。
また、役員報酬は税務調査でも特に問題となる点のひとつです。
税務調査では議事録が唯一の証明書
税務調査では役員報酬を巡って問題になる場合がよくあります。
要は「その役員報酬の額、適切ですか?」という問題です。
その際、法人税法上の形式基準と実質基準を満たす必要があり、その形式基準(法人税法施行令第70条一ロ)の証明として役員報酬の議事録が求められるわけです。
逆に言えば、役員報酬の株主総会議事録がなければ、税務調査で問題になった際に言い返す手段がなくなってしまいます。
なので、役員報酬の議事録を残すことはモノスゴク大事なのです。
ちなみに合同会社の場合は、株主総会がありませんから、株主総会議事録ではなく社員総会などで決定した「同意書・または決定書」を作成・保存します。
役員報酬の議事録の作成期限とひな形
ここからは、①設立時に必要になる役員報酬の議事録と、②役員報酬変更時に必要になる議事録の作成期限や、ひな形と書き方を記載しますのでご参考にしてください。
①設立時の役員報酬の議事録
作成期限
役員報酬は設立してから3カ月以内の株主総会にて決定します。
なので、臨時株主総会の開催日は設立日から3ヶ月以内の日付にしましょう。
作成手順
具体的な手順としては、臨時株主総会で役員報酬を決定し、株主総会議事録を残します。
ちなみに、設立してすぐに開く株主総会は、定時株主総会ではなく、臨時株主総会です。(第1回の定時株主総会は、設立2期目の2ヶ月目くらいに開催しているところが多いです)
ひな形・書き方
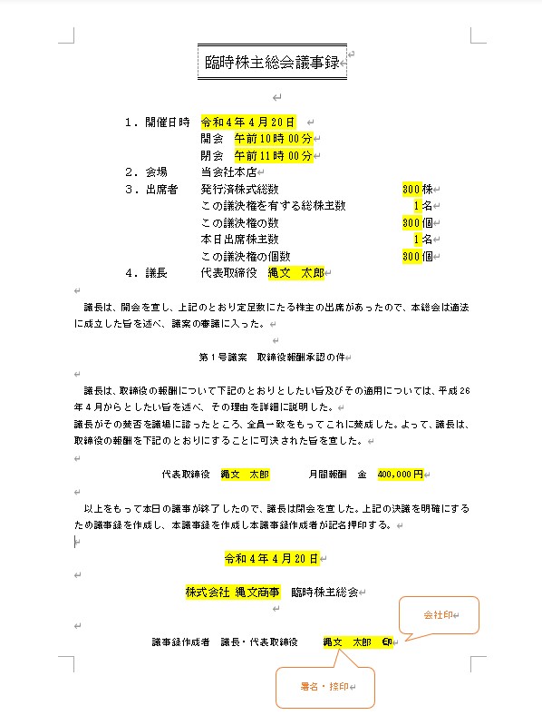
ここでは、中小企業の設立時の多くが取締役1名での設立のため、代表取締役1名の臨時株主総会議事録のひな形をご紹介します。
[株式会社]役員報酬設定時の株主総会議事録→ダウンロード(Word)
発行済株式総数は定款に定めたものと合わせます。
通常は、発行済株式総数と議決権の数、議決権の個数は同じ場合が多いです。
株主総会を開催するにあたり、取締役が複数いる場合には、議長と議事録作成者を指名します。(ここでは代表取締役1名のため、議長も議事録作成者も同じになっています)
②役員報酬変更時の議事録
作成期限
役員報酬の変更は、原則として事業年度開始日から3カ月以内に変更します。
作成手順
具体的な手順としては、定時(臨時)株主総会で役員報酬の変更を決定し、株主総会議事録を残します。
ちなみに、定額の役員報酬の変更については税務署への届出は不要です。
健康保険・厚生年金に加入の会社の場合は、日本年金機構に「被保険者報酬月額変更届」が必要になる場合もあります。
ひな形・書き方
ここでは、取締役が複数人いるパターンの定時株主総会議事録をご紹介いたします。
[株式会社]役員報酬変更時の株主総会議事録→ ダウンロード(Word)
発行済株式総数は定款に定めたものと合わせます。
通常は、発行済株式総数と議決権の数、議決権の個数は同じ場合が多いです。
株主総会を開催するにあたり、議長と議事録作成者を指名します。
議事録に決定した役員報酬の金額を記載し、出席者が署名・捺印します。
代表者の印は会社印、その他の出席者は認印となります。
合同会社設立時・変更時の役員報酬議事録
作成期限
合同会社に関しても作成期限は、株式会社と同じです。
設立時の役員報酬は、設立してから3カ月以内に決定します。
変更の場合は、事業年度開始日から3カ月以内に変更します。
作成手順
具体的な手順としては、臨時社員総会で役員報酬を決定し、社員総会議事録(同意書または決定書)を作成・保存します。
株式会社と同じように定額の役員報酬の変更については、税務署への届出は不要です。
健康保険・厚生年金に加入の会社の場合は、日本年金機構に「被保険者報酬月額変更届」が必要になる場合もあります。
ひな形・書き方
それでは合同会社の役員報酬変更の同意書についてみていきましょう。
[合同会社] 役員報酬変更の同意書(1人会社)→ダウンロード(Word)
[合同会社] 役員報酬変更の同意書(社員複数人)→ダウンロード(Word)
合同会社の決定書または同意書は、株主総会議事録に比べると簡単です。
開催日、決定した内容、社員の署名・捺印があれば大丈夫です。
代表社員の印は会社印を使用します。
まとめ
いかがでしたでしょうか。
役員報酬の設定・変更に際しては、会社法的にも税金的にも、議事録の作成が必須といえます。
なので、役員報酬を設定したり変更した場合は、必ず議事録を作成し、保存し、いつでも提出できるように準備しておきましょう。
ひな形も是非活用してみてください。
また、中小企業の法務については一冊くらい書籍を持っておくこともおススメです。
私の使ってる書籍は下記となりますので、紹介しておきますね。
それでは、また!




コメント